ADCP新技术研讨会将于6月2日在广州举行



★
01
会议通知
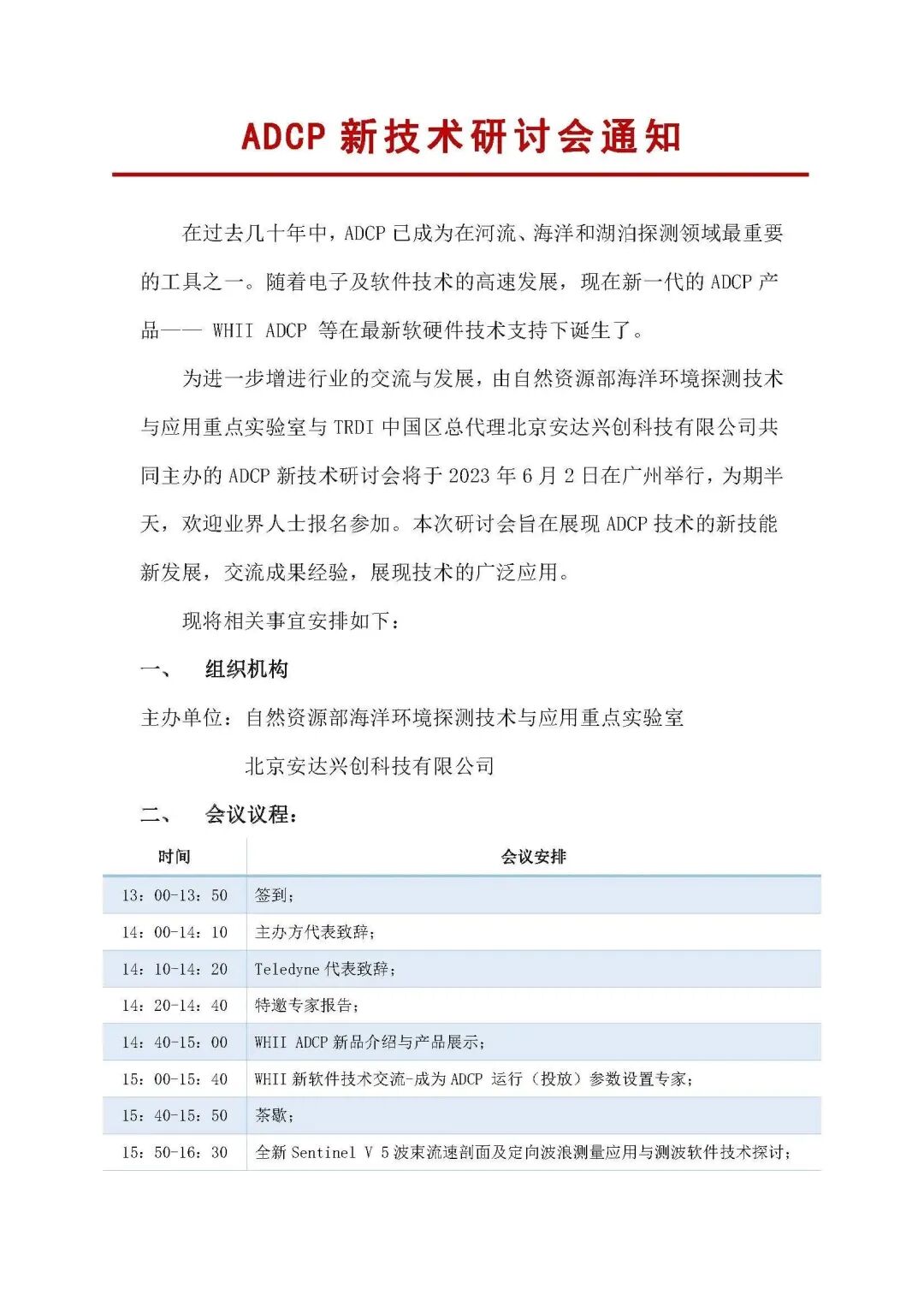
在过去几十年中,ADCP已成为在河流、海洋和湖泊探测领域最重要的工具之一。随着电子及软件技术的高速发展,现在新一代的ADCP产品—— WHII ADCP 等在最新软硬件技术支持下诞生了。
为进一步增进行业的交流与发展,由自然资源部海洋环境探测技术与应用重点实验室与TRDI中国区总代理北京安达兴创科技有限公司共同主办的ADCP新技术研讨会将于2023年6月2日在广州举行,为期半天,欢迎业界人士报名参加。本次研讨会旨在展现ADCP技术的新技能新发展,交流成果经验,展现技术的广泛应用。
02
会议安排
2023年6月2日14:00-17:50
广州正佳广场万豪酒店
(广东省广州市天河区天河路228号)
03
会议流程
04
参会报名
吴珺瑶 13811071257
ariel.wu@andastrong.com
本次会议不收取会务费,会议期间住宿费和往来旅费敬请自理。
若您有意参加本次会议,请在5月29日前联系我司报名。
如有任何疑问或需求,请随时与我们联系。
期待与您见面!
05
通知函
新闻推荐